学员注册/登录

《奥鹏教育隐私协议》,

且认同奥鹏教育以电话、短信或其他形式与您取得联系

模态层

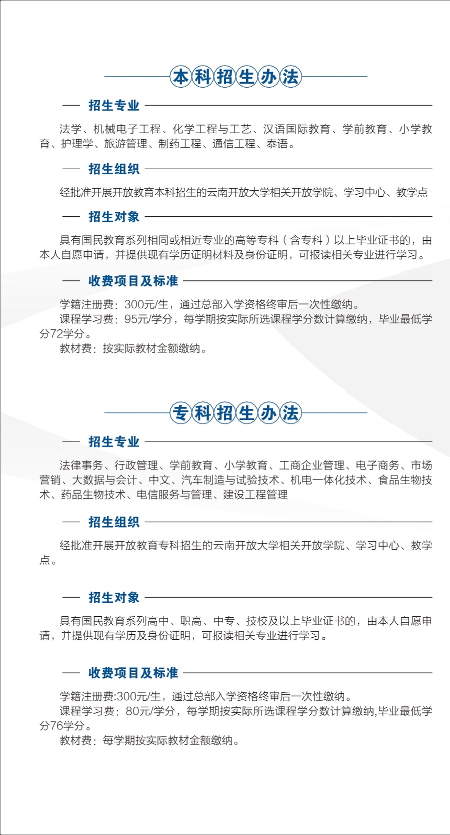
云南开放大学2021招生简章

4020         2022-08-05    云南开放大学

云南开放大学2021招生简章云南开放大学2021招生简章云南开放大学2021招生简章云南开放大学2021招生简章云南开放大学2021招生简章云南开放大学2021招生简章云南开放大学2021招生简章

报考云南开放大学更多问题可以点击咨询学业老师,快速了解报名详情>>>

根据教育部办公厅发布的《关于结束现代远程教育(网络教育)试点有关工作的通知》,自2022年(秋)批次开始,现代远程教育(网络教育)试点工作结束,现代远程教育(网络教育)现已全面停止招生。

其他有关高等学历继续教育的形式及成人学历提升的途径,可咨询奥鹏教育。

标签: 云南开放大学 来源:https://www.iopen.com.cn/